
Referral Management
Formerly known as Prepared Health, Dina is healthcare’s first fully integrated suite for HIPAA-compliant communications. Through deep understanding of user’s real-world workflows, I lead the design for the Dina platform from pre-series A funding to improve care coordination including care transitions, referrals, DME orders and health plan authorizations.
The referral management tool allows providers to send and receive referrals and work through a patient’s transition with their team.
Themes
Workflow Architecture, User Experience, User Interface
Team
Product Design Lead
Product Manager
4 Developers
Tools
PLATFORM
Web, Ionic iOS & Android
Problem
Dina’s referral system started as a shared Inbox: a referral dumping ground shared by employees in an office. As an MVP (prior to my joining), this worked well enough for smaller organizations, with one or two employees handing the case-load. As we hoped to grow, this became untenable as soon as organizations scaled beyond managing a few referrals at a time. In practice, clinicians and their managers approached the Inbox as a personal inbox, unclear which items were theirs to work. As a result, crucial information was often deprioritized, ignored, or missed altogether.
As new, larger clients were signed up, the number of offices a single health system managed multiplied. Workflows became increasingly complex, and Dina’s tooling began to break. We needed to scale the platform to meet these needs.
Goal
Scale the referral management tool to accommodate unique organizational structures. Ensure healthcare providers can manage referrals (both inbound and outbound) amongst multiple employees, and support collaboration and personal accountability.
User Testing
I created an interview guide, facilitated a design workshop with one of our largest clients, and conducted generative interviews to thoroughly understand our users (both managers and case-workers) needs. Together with our Product Manager was able to aggregate the feedback to create journey and workflow mappings.
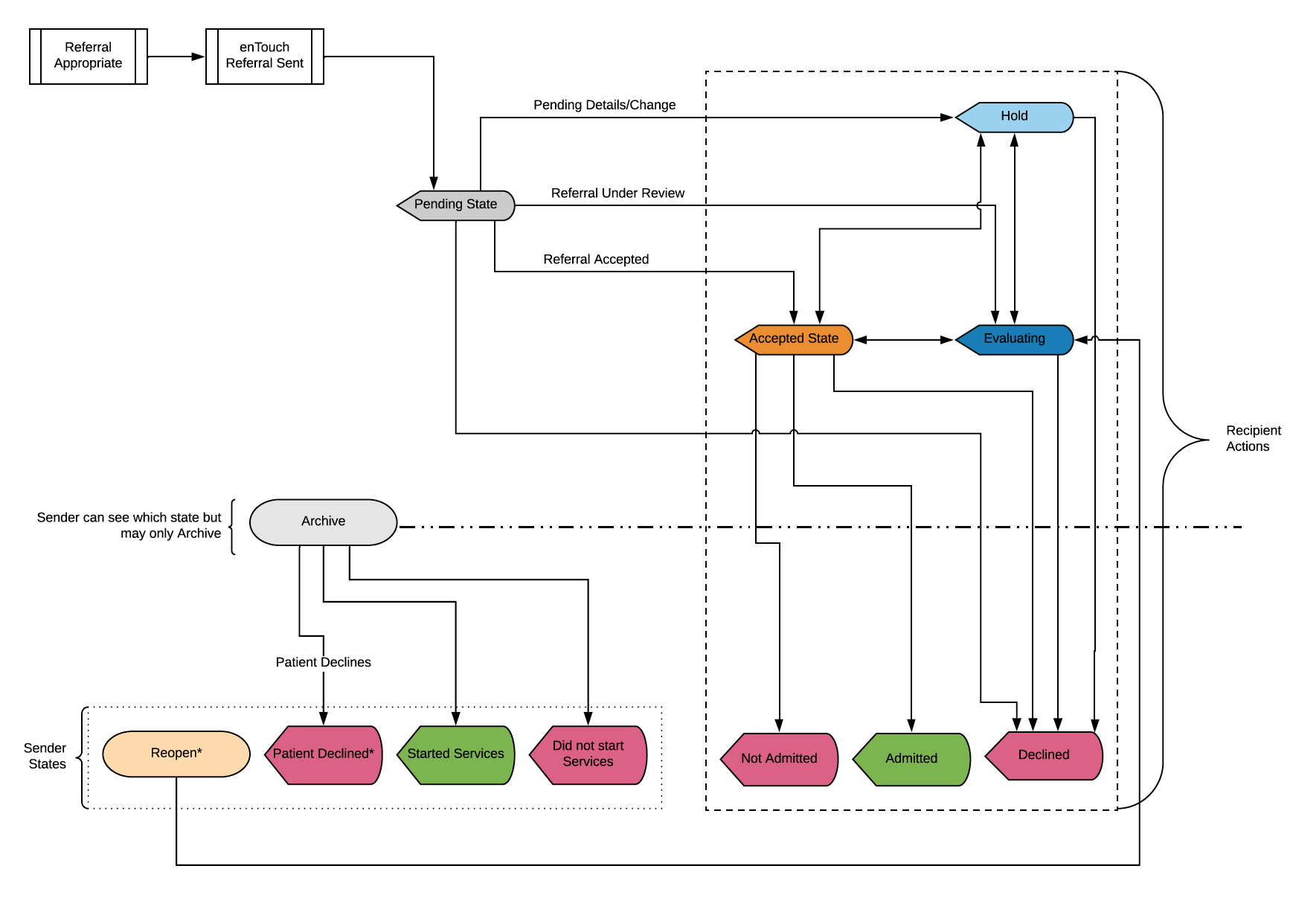
Mapping the referral workflow process, and possible outcomes
Journeymap based on aggregated data, to better understand issues and opportunities
Key insights
Case workers are unable to complete referrals because patients were missed/lost in a shared inbox.
Care for patients is a top priority. Seeing an inbox full of “referrals” dehumanized the care.
Iterative changes & continued research cycles
I worked closely with our Product Manager to prioritize small but powerful updates to incrementally improve user’s experiences. Some of the existing features, such as the visual laundry list of referrals, and the broken concept of switching between multiple organizations, remained at the core of the workflow, and were creating major snags in the product’s usability.
Iterative development and research cycles to refine the ultimate solution.
During one such incremental improvement, a support request came in from one of our major clients; This request took priority, and we shifted our focus to solving their concerns. It was from that request that this project moved from incremental improvements to a revamp that created the results we were after. You can read more about this request and its impacts here.
From this work, I was able to define a three-tiered solution to rebuilding the referral management tool, which was based
1
Focus
Focus gives care coordinators a way to keep their own tasks organized, so they aren’t overwhelmed by a list of tasks they’re unable to action on at that moment. Having the ability to snooze referrals and action items until they become useful again allows clinicians to stay focused on only the referrals within their team which are immediately relevant to themselves.
Managers may define how frequently they want their clinicians to see these items, at which point the items un-snooze, and float to the top of the task list. This ensures nothing is missed, and clinicians are working diligently to take action on their work as best they can.
2
Assignments
Coupled with Focus, Assignments was created to keep care coordinators zeroed in on the right items, at the right time. Multiple people working within the same team might often take on different roles...one person handles insurance, another gathers documentation, and so forth. Assigning patient referral allows further refinement within teams, ensuring the appropriate eyes were on it at each step, and communicating whos turn it is to act.
3
Teams
Teams was the lynchpin to making referral management scale. Designed to auto-organize work, teams allowed clinicians to view and monitor their own work, and the work of colleagues as additional coverage was needed.
Managers define these filters through an administrative panel to distribute work to their employees - and can be based on a complicated set of parameters and apply a simplified filter (a Team name) to each of these sets.
One solution, many adaptations
Example 1
A single intake office which manages referrals from across the nation can organize their teams based on referrals for patients with specific conditions, the patient’s location, or even by the patient’s health plan. Each team member reviews their respective referrals, and can distribute the referrals to the subsidiary orgs which can best serve the patient.
Example 2
A large, multi-unit hospital who sees and discharges hundreds of patients each day organizes their patients by unit. Caseworkers assigned to each floor monitor units divided by patient’s room numbers. A rotating weekend staff means caseworkers monitor units they don’t typically monitor, and need to continue to discharge patients despite it being the weekend. They can quickly toggle the other unit’s teams “on” to view a different team, and toggle “off” once the weekend is over.
Results
1500%
Increase usage/week
Measured in interactions per referral
2500+
Referrals per month
Increase in referrals sent through Dina
43
NPS Score
Rolling 30 day avg on Dec 31 2019
These changes were more than just individual features. Each one was a step towards completing a puzzle for improving the scalability of the product. These results are not indicative of the design efforts alone, but without these changes, scaling the product and selling to larger health-systems and hospitals would have been near impossible.
This was a long process that was not linear - it took many iterations and lots of intermittent work to gather the appropriate data and create, reprioritize, and build this architecture.